明思源室内设计

以质量求生存,以特色求发展,以创新求首位

18380325339

扫码拨号

当前位置: 首页 精品课程 室内设计全能班
室内设计全能班

室内设计全能班

课时:6-7个月 班型:全日制,晚班 班额:
优惠价: 电话询价
课程详情

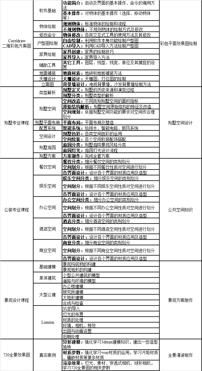
系统学习:室内手绘、家装设计、工装设计、软装设计、别墅设计、室外景观设计等课程。

学习周期:6~7个月